ADDING A FEATURE TO AN APPLICATION
Adding an Event Creation and Discovery Feature to
Project Overview
Instagram is one of the most popular platforms among 18–29 year olds, serving as a central hub for community building. While it’s primarily used for sharing and reacting to posts, many users now turn to it to discover local events. However, Instagram lacks a dedicated space for event management and discovery. Users can see posts about events but can’t easily save or RSVP within the app—creating frustration for both users and event organizers.
Timeframe
3 weeks
My Role
UX + UI Design, Research, Prototyping/Testing, Integration With Existing Design System
Tools
Figma, FigJam, Zoom, Microsoft Word Transcription, ChatGPT
The Challenge
Many Instagram users rely on the platform to discover local events, but Instagram lacks a dedicated event discovery and saving feature. Without this, users struggle to keep track of event details and often miss opportunities for in-person community connection. Event hosts also face challenges, as they have no clear way to share events, manage RSVPs, or estimate attendance within Instagram.
The Goal
Learn about the challenges that Instagram users are encountering as they create and look for events in their area, and use these insights to drive design choices. Elevate potential solutions, grounded in the needs and wants of users.
The Approach: UX Design Thinking
Empathize
User Interviews
Before I began designing, I wanted to hear from Instagram users to understand:
What challenges/pain points users currently encounter when creating/hosting events.
How users find events in their community and what motivates them to actually attend.
Through user interviews, several key themes emerged.
1
Users find public events in a variety of ways, including through social media, group chats, email lists, and friends. To manage this system of fragmented event invitations and remember to attend events, most users add events directly to their calendar.
When attending events, both private and public, users often find the information provided in the event details to be incomplete. For example, users may have to visit a business’s website and click through several sections to see how much an event ticket costs. Users would prefer to see as much information as possible upfront, allowing them to make a more informed decision about attending.
2
Users are more motivated to attend events when they can see the guest list and have someone they can attend with. Many users are less likely to attend a public event by themselves and would like an easy way to see which of their friends are interested in going to an event.
3
Affinity Mapping
I also created an affinity map to help me better understand the kinds of problems users are having and how these problems impact different user types.
Competitor Analysis
To help ground me in the current landscape of event creation, management, and discovery, I conducted a SWOT competitor analysis. For this research, I examined the current event planning features of Instagram, Facebook, Partiful, and Eventbrite. Key findings include:
Instagram has a massive reach, cultural relevance, and a fine-tuned discovery algorithm, but lacks native event planning features. Users rely on saving posts and DMing friends for event planning and attendance.
Facebook has a strong and well-established event management system, but it is not popular with younger users. The UI feels outdated, especially when compared to modern event management apps.
Partiful is a newer event management app that is well-loved by Gen Z and younger Millennials. Partiful has modern and enticing UI, but is not often used by businesses to promote public events.
Eventbrite is trusted by many businesses for its well-developed ticketing and analytics systems, but is not popular among young users. It is also not used by many users for the purpose of finding events to attend.

Define
To narrow the focus of my project, I created proto-personas, focusing on the needs of two specific user types. These proto-personas allowed me to think more critically about the most important event management and discovery features to add to Instagram. There are two primary use-cases for Instagram events:
Instagram users who want to discover events in their community
Instagram users who want to host public or private events

Ideate
As I was limited in time for this project, I needed to elevate the most impactful features. To do this, I created a prioritization matrix with the most popular features that users suggested in interviews.
In interviews, most users noted that Instagram Events would have the largest impact on their exploration and attendance of public or community events, as there are already private event management apps (like Partiful) that are well-liked. This user research narrowed my focus to designing the public event creation flow, event explore/discovery page, and status filtering for “My Events.”
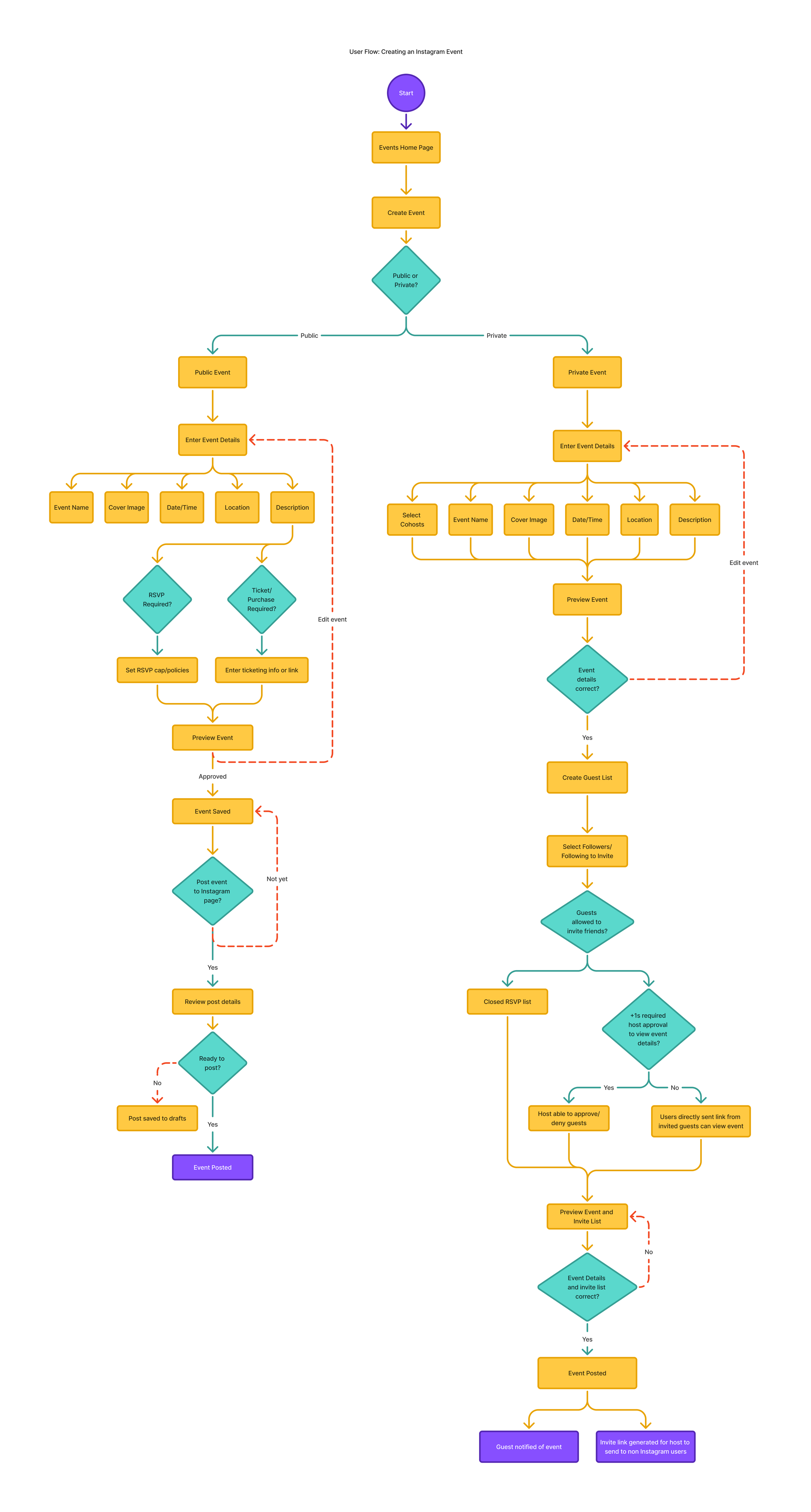
User Flows
I created a user flow to help me understand how users would create an event. Though I planned to focus on public event creation and discovery, I created a flow that allowed me to see potential differences in the creation of public and private events.
Prototype
Low-Fi Wireframes
I first sketched key screens, playing with different designs while trying to maintain the feel of the existing Instagram brand. These low-fidelity wireframes helped me define the key tasks I would ultimately want users to be able to complete in usability testing:
Create a new event
Browse for events and see saved events
Save and RSVP to events
High-Fidelity Wireframes & Prototype
For this project, I was working within an existing design system and brand, so I had to make sure that my added feature would integrate seamlessly with the existing UI. Whenever possible, I aligned the new feature to the existing structure and feel of Instagram’s current brand.
The first iteration of high-fidelity screens focused on two flows:
a business account creating a public event.
an Instagram user RSVPing to that event and browsing for others.
With key screens designed, I was ready to move into usability testing.
Testing
Usability Testing
I spoke with 5 users for usability testing. All of the participants regularly use Instagram and have hosted or attended at least one community event.
Users were asked to complete three tasks using the clickable prototype of my high-fidelity wireframes.
Acting as a business account, create a new public event.
1
Acting as a personal Instagram account, RSVP to an event and purchase a ticket.
2
Acting as a personal Instagram account, browse for a community event and add it to your events.
3
“I feel like businesses would really appreciate and benefit from this.”
“This would be super helpful… I wouldn’t have to go on those janky tourism websites [for events].”
“I feel like it was all really straightforward.”
While the usability tests demonstrated overall user comprehension of the design, a few areas of improvement emerged.
Improve the icon used to add an event to “My Events.”
All users were able to RSVP to an event, but many were initially unsure of how to do so. The plus button used in the initial prototype made some users think they would be adding an event, rather than expressing interest in it.
Allow users to create an event from multiple locations.
I was curious to see where users would expect to find the event creation feature. While some users did use the plus icon located in the navigation bar (expected), a couple of users expected this ability to be in the calendar icon.
Clarify what it means for a business to “invite” a follower to a public event.
Users were able to successfully create an event and invite followers to it. However, there was confusion about what “inviting” someone to a public event means; users wondered if this would notify followers or if the event would be visible to other users.
Iterate
BEFORE
AFTER
Enabled users to add an event from the calendar icon in the top right corner.
Clarified what it means to “invite” a follower to a public event and oriented the list of followers to the left, more closely aligning with Instagram’s UI.
Replaced the plus icon with a bookmark. Users can save an event using the bookmark, further aligning the new feature to existing UI and user preferences.
With the addition of the bookmark icon, direct users to My Events, rather than using that space to prompt them to save an event.
Updated the UI of the Discovery and My Events toggle to align to current UI.
With user feedback in mind, I made changes and created a final prototype for the Instagram Events feature. There are two flows available in the prototype:
Create an event (from the perspective of a business)
Explore Events (from the perspective of an Instagram user)
Conclusion
Community-building is one of the most important purposes of social media. While Instagram is already an important hub for event discovery and connection, this new feature would allow it to have even more influence in the event management space. The final prototypes reflect the needs and wants of Instagram users, and this design solves an important problem - the rapidly growing divide between in-person and online communities.
I was constrained by time (and trying to avoid scope creep!) in this project. However, with unlimited time and funds, I would have considered:
Developing the private event flow more completely.
Adding more customization options for events (such as fonts and image generators)
Providing users with more curated weekend event suggestions
Building out event analytics for businesses and allowing for businesses to promote their events.
P.S. If anyone from Instagram sees this - let me know if you want to collaborate and make events a reality. ☺